ميراث المسيحيين في الأردن: مسودة قانون للمساواة بين الذكر والأنثى

صدر الصورة، AFP
- Author, يحيى كناكريه
- Role, بي بي سي نيوز عربي- عمّان
لم تكن نادين (اسم مستعار) تعتقد أن توقيعها على أوراق جَلَبها عمها سيفقدها معظم تركة والدها الذي توفي قبل أشهر، لتبقى هي ووالدتها – كل ما تبقى لها من عائلتها – تعيشان على "مبلغ زهيد" قدره لهم العم دون أي مبرر قانوني مكتفياً بقول "هذا يكفيكِ كفتاة".
ووافق مجلس رؤساء الكنائس في الأردن على (مسودة قانون الوصايا والمواريث للمسيحيين في الأردن) بعد توافق الطوائف المسيحية عليها، تساوي بين الذكر والأنثى في الميراث وتجيز الوصية لوارث، وفق ما قال عضو اللجنة المكلفة بإعداد مسودة مشروع قانون الإرث للمسيحيين المحامي نزار الديات، لـ "بي بي سي".
وفي الأردن، تطبق الشريعة الإسلامية حول الميراث على جميع الأردنيين (ما يعني شمول المسيحيين في هذا النص) استناداً للمادة 1086 من القانون المدني الأردني والتي تنص على أن تعيين الورثة وتحديد أنصبتهم في الإرث وانتقال التركة يخضع لأحكام الشريعة الإسلامية.
"أجبرت بطريقة ملتفة على أخذ مبلغ مالي من أعمامي من باب الثقة دون أن يكون لدي وعي على ماذا وقّعت وكم حصتي"، بحسب نادين التي اكتشفت بأن رجال العائلة لا يريدونها في حجة التركة "لأنها أنثى فقط، والكثيرات مثلها".

صدر الصورة، Reuters

صدر الصورة، Reuters
"لقد فقدت معظم ميراثي ... علينا الإسراع بإقرار مسودة القانون لتفادي حدوث مثل هذه المواقف، والنظر إلى حالتي ومن هم مثلي بأثر رجعي لنسترد حقوقنا"، وفق نادين.
وقال الديات، وهو عضو اللجنة المكلفة بإعداد مسودة مشروع قانون الإرث للمسيحيين، إنه على الرغم من وجود أحكام تتعلق بالإرث واردة في بعض قوانين الطوائف (مثل طائفة الروم الأرثوذكس وطائفة الروم الكاثوليك) إلا أن "هذه النصوص معطلة بسبب أن المرجع في تطبيق أحكام الإرث هو الشريعة الإسلامية".
"المشرع الأردني كان قد تدخل بحيث منع أن تقوم الأنثى بالتخارج عن حصصها الإرثية قبل مرور ثلاثة أشهر على تاريخ الوفاة في محاولة للحد من ظاهرة إجبار الإناث على التنازل عن حصصهم الإرثية للذكور من الورثة"، بحسب الديات.
أبرز التعديلات الجديدة

صدر الصورة، Reuters
قال الديات، إن مسودة القانون خضعت إلى دراسة مطولة وعميقة من جميع الأطراف وتم رفعها إلى مجلس رؤساء الكنائس الذي قام بدوره بإقرار مسودة مشروع القانون المقترح.
وأضاف الديات، أن اللجنة عملت على تنظيم أحكام الإرث بالارتكاز على "مبدأ المساواة" بين الذكر والأنثى دون أي تفرقة بينهما في الحقوق، واعتبرت الأسرة هي النواة الحقيقية التي يجب أن تستفيد من سعي أعضائها دون تمييز بالإرث على أساس الجنس (حيث تم اعتماد مبدأ التوزيع بالتساوي على عدد أفراد الأسرة بمن فيهم الزوجة دون تمييز).
ولم تخرج المسودة الإرث من حرم الأسرة إلا في أحوال ضيقة جداً وبما لا يتجاوز النصف في حال عدم وجود أبناء أو بنات للمتوفى.
وبحسب الديات، عمدت اللجنة إلى إقرار ما يعرف اصطلاحاً (بالوصية الواجبة) للذكور والإناث، وجعلت الابنة وارثا دون عصبة (أي أن البنت تحجب غيرها من الورثة في حالة عدم وجود ذكر وارث معها) وجعلت الكنيسة وارثا لما بعد الدرجة الرابعة.
وأشارت المحامية الكنسية ندى الور، لـ "بي بي سي"، إلى أن هذا التعديل "خطوة تقدمية ممتازة ستساعد الكثير من الفتيات بعد وفاة والدهم وتمكنهم من العيش على إرثه بالكامل، وتقيهم من الخلافات مع فروع العائلة".
"ومع تطور نواحي الحياة الاجتماعية واعتماد الفتاة على نفسها بشكل أكبر بالدراسة والعمل، كان لا بد من تطوير عدة قوانين للمسيحيين لتتواءم مع ذلك"، تقول الور.
وتستند الطوائف المسيحية في الأردن إلى الشريعة الإسلامية في تقسيم الميراث، والذي ينص على "منح الذكر مثل حظ الأنثيين"، وإشراك أقارب أحد الزوجين في الميراث إن لم ينجبا ذكرا.
تحفّظ على الوصية

صدر الصورة، Reuters
أجازت المسودة حق الوصية للمورث، أي يجوز للمورث أن يوصي بثلث التركة فقط لأحد الورثة أو لأكثر، لكن تم تعديلها لاحقاً لتصبح النصف، وفق الديات.
وقال الديات، إن اللجنة أجرت على ضوء ملاحظات وردت عبر حوار شامل بين أبناء الكنائس، تعديلات تتعلق برفع حد الوصية (الحد الذي يجوز الإيصاء به إلى وارث أو غير وارث ) إلى (النصف) بدلاً من (الثلث)، ونظمت تحريرها وشروطها بصورة توازن ما بين حقوق الورثة المحتملين و حق مالك المال التصرف بماله.
كما تم تعديل حصة الزوج الباقي على قيد الحياة لتصبح ربع التركة في حالة وجود أولاد ونصف التركة إذا كان هناك ورثة من غير الأولاد .
ويجيز التعديل الوصية لوارث بشروط محددة، مع العلم أن الإسلام لا يبيح ذلك ويقول "لا وصية لوارث"، مما سيثير جدلاً كبيراً وفق الور التي تحفظت واعترضت على هذا المقترح بسبب "تكشف عدة حقائق بعد وفاة الشخص كما أن الوصية يجب أن تنفذ من رأس التركة أي من بدايتها، وقد تؤدي إلى خلافات كبيرة بين الورثة بسبب أن أحدهم قد يكون أخذ أكثر من حصته".
وترى الور أنه "من الأفضل أن يتنازل الأهل وهم على قيد الحياة بما يريدونه لأولادهم، لأنه في حال أن الوصية، وكمثال؛ تضمنت ثلث التركة لأحد الأبناء بالإضافة لحصته بالتركة قد ترفع حصته بشكل كبير، كما أن باقي الأطراف قد يطعنوا بالوصية بأن المورث قد يكون عانى من الخرف أو أجبر على ذلك أو زورت الوصية".
وفي مصر ترفع بعض النساء القبطيات قضايا للمساواة بالذكور في الميراث، كما طُرح مشروع قانون للمساواة في الميراث في تونس.
النائب فريد حداد أحد نواب المقعد المسيحي في المجلس الحالي، قال لـ "بي بي سي"، إن توريث الأب لبنته بشكل كامل تعديل مهم ويجب البناء عليه، لما يحمله من آثار إيجابية.
وتحفظ على بعض تعديلات المسودة التي تحتاج لإعادة النظر، كما قال إن الوصية قد تثير الجدل ويجب ضبطها بشكل واضح.
وأكّد حداد أن القضاء الكنسي يجب ألا يتعارض مع القوانين الأردنية، كما يجب منع المحامين من العمل فيها ما لم يكونوا مسجلين في نقابة المحامين الأردنيين.
"الكثير من العائلات المسيحية ترفض إعطاء الأنثى نفس حصة الذكر، لأنه وحسب قولهم "البنت متزوجة من غريب (عشيرة أخرى أو أجنبي) وهذا سيجعله يشاركها حصتها ويستفيد منها، مما ولّد قوى شد عكسي حول هذا المقترح"، تضيف الور.
ولفت الديات إلى أن هذه المسألة هي حالة اجتماعية مرتبطة بعدة عوامل ولا تختص بأصحاب دين معين، وعلى الرغم من ذلك جاءت مسودة القانون بنص مماثل يمنع إجراء أي تخارج عن الحصص الإرثية للإناث إلا بعد مرور ثلاثة أشهر ما لم يكن التخارج لمصلحة الأنثى (أي التخارج يؤدي إلى زيادة نصيبها).
خلافات منذ عشرات الأعوام

صدر الصورة، Reuters
تدفع أم ريم قسطاً شهرياً لشقيق زوجها المتوفى كبدل عن حصته من المنزل الذي يعيشون فيه والذي تركه زوجها لها ولبناتها الثلاث، لأنه وبحسب قانون الإرث المتبع حالياً فإن لشقيق الأب المتوفى حصة من المنزل.
"طالَبنا شقيق زوجي ببيع المنزل ليأخذ حصته منه، لكن وبعد جدال وخلاف كبير اتفقنا أن ندفع له حصته منه عبر أقساط شهرية حتى تنتهي قيمة الحصة، بحسب أم ريم التي قالت إنها وبناتها يشعرن أنهن مستأجرات في منزلهن الخاص الذي لا يملكن شيئاً غيره بعد وفاة الأب.
ولحل مثل هذه الحالات، جاءت مسودة القانون بحالة جديدة تتضمن في النص على أنه للزوج الباقي على قيد الحياة حق الإعاشة والانتفاع بمنزل الزوجية طوال حياته إذا كانت ملكية هذا المنزل تعود للزوج المتوفى وتبقى ملكية هذا المنزل بين الورثة ولا يحق للزوج الباقي على قيد الحياة ترتيب أي حقوق للغير على هذا المنزل، ولا يجوز له التنازل عن حق الإعاشة والانتفاع إلا أمام المحكمة الكنسية وبعد مرور سنة على تاريخ الوفاة.
ولفتت أم ريم إلى أن "الموروث الاجتماعي والخوف من خروج الأموال والأراضي والأملاك خارج العائلة كان من أكثر مبررات رافضي هذه التعديلات".
وقالت الور: "في فترة من الفترات كانت بعض العائلات لا تدخل الإناث في حجة حصر الإرث، لتكون كلها من الذكور تحت مبدأ "لا نورث البنات"، رغم أن الإرث لا يوجد به تقادم، مما أدى ذلك لقضايا بعد 10-20 سنة".
ووفق الديات، فإن الأصل الدستوري كفل حق تطبيق القانون الديني على مسائل الأحوال الشخصية والتي من ضمنها الإرث، وكان لتمسك كل طائفة بأحكام الإرث الخاصة بها وعدم وجود أحكام للإرث لدى بعض الطوائف هو العائق الأبرز الذي كان يصعب الوصول إلى قانون إرث موحد للمسيحيين، مما استدعى المشرع التدخل لتنظيم هذا الأمر دون أن يصادر الأصل الدستوري.
وأوضح الديات، أن حالة تطبيق أحكام الشرع الإسلامي هي حكم وارد ضمن قانون وضعي وليست حالة شرعية، حيث أن الحالة الشرعية الإسلامية تذهب إلى إعطاء الفرد الحق في تطبيق قانونه الديني، ويتيح قانون مجالس الطوائف المسيحية لسنة 2014، للطوائف المسيحية في الأردن أن تؤسس محاكم تسمى (مجالس الطوائف المسيحية) تتولى صلاحية النظر في القضايا الداخلة في اختصاصها.
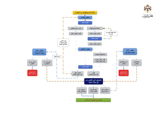
مراحل تشريع القانون

صدر الصورة، مجلس النواب الأردني
تبدأ المراحل التشريعية للقوانين في الأردن من لحظة إقرارها من مجلس الوزراء مروراً بمجلس الأمة بشقيه الأعيان والنواب والتصديق عليها من قبل الملك ونشرها في الجريدة الرسمية.
رئيس الوزراء مشاريع القوانين إلى رئيس مجلس النواب مرفقة بالأسباب الموجبة لعرضها على المجلس، يتم دراسة مشروع القانون في اللجنة المختصة بفحوى القانون.
يناقش مجلس النواب مشروع القانون في الجلسة العمومية ويُصوت عليه، وبعد الانتهاء من المناقشة والتصويت إذا قررت الأكثرية قبول المشروع أو رفضه يرفع إلى مجلس الأعيان.

صدر الصورة، مجلس النواب الأردني
ويعتقد النائب حداد أن وصول القانون إلى البرلمان ومناقشته لا يزال بعيداً في ظل الأزمات الحالية والقوانين الموجودة على الأجندة، بالإضافة إلى أن عمر المجلس المتبقي قد لا يسمح بذلك.
إذا وافق مجلس الأعيان على قرار مجلس النواب يرسل إلى الحكومة لاستكمال إجراءاته الدستورية، أما إذا عدل أو رفض القانون يعاد إلى مجلس النواب.
كل مشروع قانون أقره مجلسا الأعيان والنواب يرفع إلى الملك للتصديق عليه ويسري مفعول القانون بإصداره من جانب الملك ومرور ثلاثين يوماً على نشره في الجريدة الرسمية إلا إذا ورد نص خاص بالقانون يحدد سريان مفعوله من تاريخ آخر.










